学校主页|科研创新服务平台|合同管理系统|English

校内科研动态

首页  »  新闻动态  »  校内科研动态  »  正文

西南交通大学在2021年度四川省科学技术奖评选中再创佳绩

325日上午,四川省科学技术奖励大会在成都隆重举行。会上公布了2021年度四川省科学技术奖获奖名单,又一批为国家现代化建设和治蜀兴川做出杰出贡献的科技工作者光荣登上领奖台。


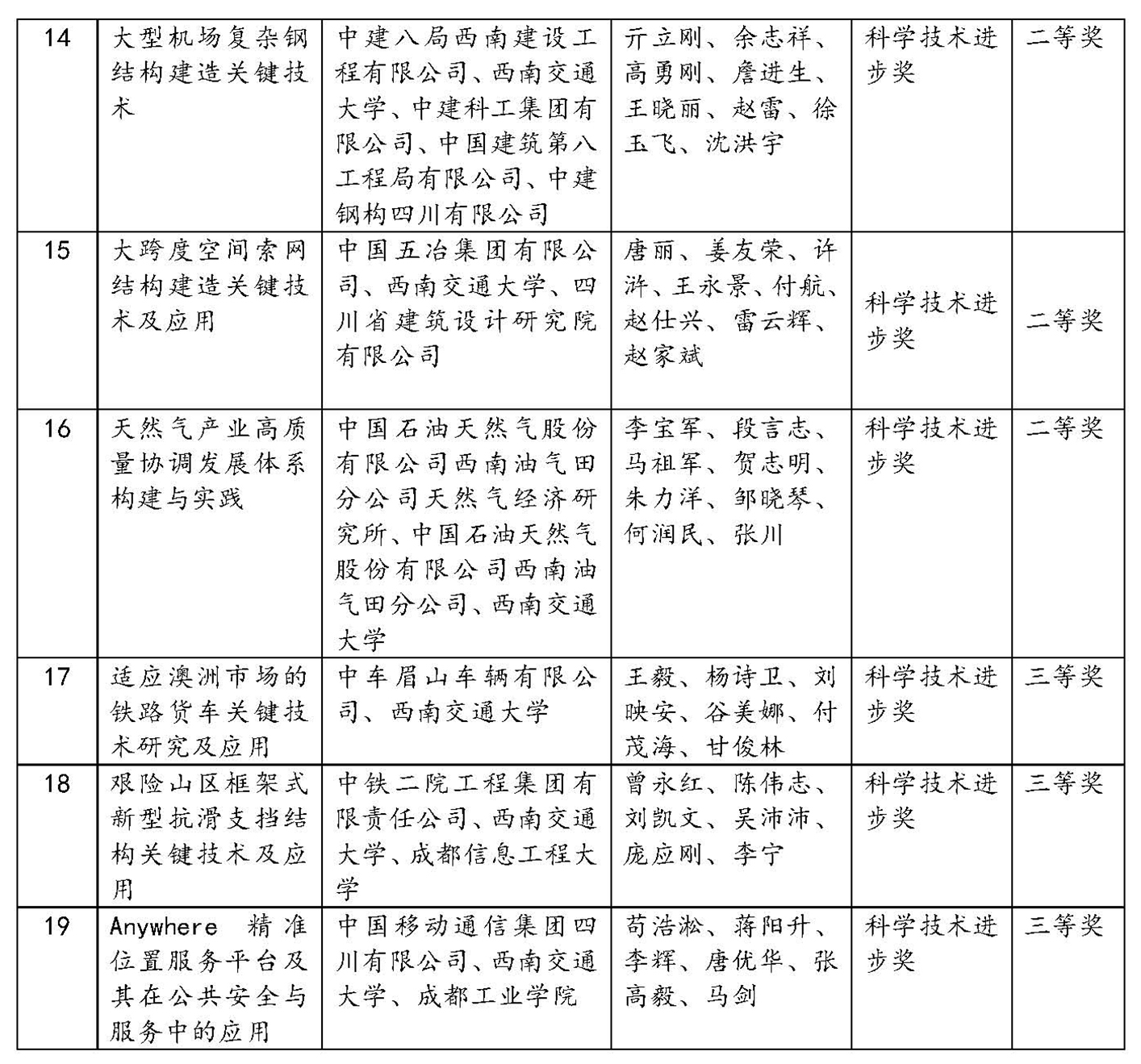
我校在2021年度四川省科学技术奖评选中再创佳绩。方勇教授荣获四川省杰出青年科学技术创新奖;11项主持科研成果获奖,其中6项成果荣获一等奖,4项成果荣获二等奖,1项成果荣获三等奖。此外,另有8项成果参与获奖。


学校部分获奖代表合影


近年来,我校坚持“四个面向”,坚持以国家重大需求与重大工程为导向,以打造轨道交通领域国家战略科技力量为牵引,以服务轨道交通和区域经济为立足点,发挥学科优势特色,加强原始创新和基础研究,加强伟德vip建设,取得一批具有高显示度的基础研究和应用技术成果,为国家和区域、行业科技创新做出了积极贡献,为建设交通特色鲜明的高水平研究型大学提供了强有力的科技支撑。


这是褒奖创新的荣耀时刻

这是属于创新者的伟大时代

让我们一起向创新者致敬!






Baidu
map